编者按
当AI大模型开始实时解析卫星云图预测台风路径,当智能算法精准识别化工园区的微小泄漏,当数字孪生系统模拟推演城市洪涝灾害 —— 人工智能正在重塑应急管理的底层逻辑。本期推荐《中国应急管理科学》2025年第6期的文章《人工智能赋能应急管理现代化的发展现状、困阻隐忧与实践进路》,系统梳理了我国人工智能赋能应急管理的发展现状与深层矛盾,为破解“技术赋能”与“制度适配”的平衡难题提供了关键指引。
人工智能赋能应急管理现代化的发展现状、困阻隐忧与实践进路
摘要:人工智能技术的快速发展推动全球主要国家加速布局其在应急管理领域的应用,形成了差异化发展路径。在党中央关于加快应急管理现代化的要求指引下,我国在平台建设、政策支持、行业协同及试点示范四个方面,全面推进智能化应急体系建设,但技术赋能应急管理现代化仍面临多重挑战与潜在风险,突出表现为AI与“一案三制”脱嵌及一系列制度性、文化性和伦理价值隐忧。为响应总体国家安全观对构建大安全大应急格局的要求,只有兼顾激活智慧应急的转型动能与构建智慧应急的韧性体系两条基本路径,实现工具理性与价值理性的深度耦合,建立以人为本、智能支撑、制度保障三位一体的应急管理新范式,应急管理体系的智慧化现代化才能真正行稳致远。
关键词:人工智能;应急管理现代化;应急管理体系
进入数智时代,以人工智能(Artificial Intelligence,简称AI)为代表的新一代科技手段以其强大的数据处理、互联互通和自我优化能力,在辅助决策、创造新知以及提高工作效率方面发挥出巨大作用。习近平总书记强调:“人工智能加速发展,呈现出深度学习、跨界融合、人机协同、群智开放、自主操控等新特征,正在对经济发展、社会进步、国际政治经济格局等方面产生重大而深远的影响。”近年来,国家高度重视应急管理智能化现代化工作,先后出台《“十四五”国家应急体系规划》《“十四五”国家综合防灾减灾规划》等系列专项规划和《应急管理部关于推进应急管理信息化建设的意见》等政策文件,要求加速推进数智技术在应急体系中的建设与应用。依托科技进步和政策支持,我国持续深化实施“智慧应急”略,“移动应急”APP、“久安”AI大模型、防灭一体化“智慧消防”平台、无人机应急巡检系统等得以建成和投入使用。通过自动化监测预警、赋能基层安检执法、智能指挥决策和优化应急救援支撑等,AI系统显著提升了应急管理全链条的信息处理效率与实战能力。
理论研究层面,学界主要从AI技术的通用性建设切入,关注技术开发与应用场景的适配性问题,形成了技术应用潜能归纳、应用限度研判与应用风险治理的三重研究脉络,为AI赋能应急管理提供理论支撑。但是,新一代数智技术在应急管理领域的应用实效与发展趋势,尤其是如何推动AI与应急管理“一案三制”深度互构,持续推进我国应急管理智慧转型等问题,仍需系统性考察。本文在梳理总结国际国内相关实践和理论研究的基础上,系统探讨新一代数智技术赋能应急管理智慧化建设的现实困阻与风险隐忧,并从当下应对与未来前瞻两个层面探讨技术与应急管理体系融合的发展路径与优化方向,以推动我国应急管理体系与能力现代化建设,为高水平公共安全与社会福祉保驾护航。
一、人工智能赋能应急管理的发展现状
(一)人工智能赋能应急管理的时间现状
斯图尔特·罗素(Stuart Russell)在其著作,被誉为AI领域“圣经”的《人工智能:一种现代方法》中,将AI定义为一种专注于研究和构建人类定义目标的智能体,其能够通过传感器感知环境并通过执行器作用于该环境,从而实现人类定义的任务目标。与人类智能不同,人工智能以数据、算法和算力三要素为基底进行学习和思考,关键技术支撑在于机器学习、神经网络、深度学习、传感器、自然语言处理和物理机器人等,能够在应急实践中弥补人类智能的不足,促进应急管理的高效化、精准化、智能化。
在过去的十多年间,人工智能的突破大大提高了全球范围内主要国家的灾害预测和救灾抢险能力,各国愈加重视人工智能的发展及其在应急管理中的作用,逐步将应急管理智慧化从概念设计上升为国家战略。
早在20世纪90年代,美国就开始挖掘AI在应急管理中的潜力,并在前瞻规划、应用实效等方面成为其他国家的学习典范。2002年美国国土安全部(DHS)成立后,开始加快探索AI如何提升灾害响应和公共安全能力,并通过与美国国家科学基金会(NSF)等科研管理机构和科技公司合作,长期致力于推动AI在应对各类突发事件特别是恐怖袭击、大规模自然灾害等的应用。2016年美国发布《国家人工智能发展与研究报告》(The National Artificial Intelligence Research and Development Strategic Plan)和《为人工智能的未来做好准备》(Preparing for the Future of Artificial Intelligence),要求进一步推进AI与灾害治理的结合。当前,美国的AI赋能应急管理建设已处于全球领先水平,且正式发布了41种AI在不同安全领域的用例清单,宣布AI工具不仅能够正确预测86%的火灾发生,还有望帮助城市减少30%~40%的犯罪率和20%~35%的紧急响应时间。在2022年美国伊恩飓风期间,联邦应急管理局(FEMA)地理空间信息系统小组利用AI以及来自卫星、空中和地面的高分辨率图像进行了56000次远程评估,以确定需要援助的受损住宅,在不需要亲临现场的情况下为幸存者提供了7830万美元的援助。2024年美国国土安全部发布了《2024人工智能路线图》(Artificial Intelligence Roadmap 2024),这是迄今为止联邦机构提出的最详细的人工智能计划,为美国在网络安全、基建安全、犯罪识别等全行业各方面的AI应用提供战略指导。同年,联邦应急管理局发布了《战略前瞻2050最终报告》(Strategic Foresight 2050 Final Report),专门讨论“应用技术解决正确的问题”这一主题,指出未来既要重视AI在灾难响应、恢复和韧性构造等方面的潜力,也要更加关注伴随技术接入带来的流程融入限制、行业结构冲击、系统冗余风险及其他连带影响。
欧盟AI赋能应急管理建设则持续朝监管发力,并在跨国协作和标准化建设方面处于领先地位。2018年,欧盟委员会发布了《欧盟人工智能战略》(Artificial Intelligence for Europe),阐述了AI在减少交通事故发生率等方面的成效,倡导推动AI的多方面应用,并鼓励成员国与私人部门促进灾害响应、公共安全和健康管理等方面AI应用的合作与投资。意大利、奥地利和斯洛文尼亚三国共同建立了AI辅助的地震监测系统,制定了通用协议及标准操作程序,以便快速进行灾后影响评估。该项目目前在评估地震、水文气象灾害风险中表现良好,已成为跨国合作、数据交换、科学界和民防部门合作的典范。与此同时,欧盟通过“地平线2020计划”(Horizon 2020)资助包括应急管理AI应用在内的各项跨国研究项目,推动建立统一的实验数据标准和成果共享协议。2018年《欧洲人工智能白皮书》(White Paper on Artificial Intelligence)、2020年《欧洲数据战略》(A European Strategy for Data)等文件,促使欧盟应急管理领域AI应用的数据标准化和跨国跨区合作走深走实。2024年3月,欧洲议会正式通过了世界上第一个全面的人工智能法律框架—欧盟《人工智能法案》(Artificial Intelligence Act),为人工智能应用于应急管理的范围、限度、标准奠定了法律基础,也使得欧盟的AI赋能应急管理建设在法制保障方面处于国际领先水平。当前,欧盟在这一领域已建立起了系统性的法制框架和跨国合作机制,但在投资与技术转化方面落后于美国和中国,基础设施建设、技术应用成熟度和市场化速度上仍有待提升。
由于地震、台风等自然灾害的频发,日本较早利用AI进行灾害管理。日本政府和企业在AI与应急管理的融合上投入巨大,尤其是在地震预测、台风预警、核灾应急等领域。经过长期探索,AI技术在灾情预测与收集、人员疏离、灾后恢复和资源调配等方面已得到切实应用。以川崎市为例,市政府自2017年以来,与东北大学国际灾害科学研究所、东京大学地震研究所和富士通有限公司长期合作推进“川崎沿海地区利用信息与通信技术减少海啸灾害风险”的联合项目,旨在应用AI收集和分析海啸波形和疏散行为数据,向居民提供基于灾害地图的海啸警报、疏散建议,并根据AI预测向用户显示他们当前位置发生洪水的可能性。当前,该项目已通过多次演练,验证了AI在提升居民避难效率和安全性方面的实际效用。2017年,日本发布了《人工智能技术战略》,要求重点推动AI在灾害管理和公共安全中的应用,并提出要加强AI技术的跨部门协作。2018年《人工智能利用原则草案》、2019年《以人为中心的人工智能的社会原则》、2020年《人工智能利用指南—为了更聪明地利用人工智能》等文件的发布,标志着日本在AI技术的伦理规范和应用限度方面做出的努力。此外,日本还成立了“人工智能灾害预防委员会”,以联合国家、地方政府、研究机构、企业和民间力量共同开展相关课题研究,提高日本灾害防御能力。综上,日本以灾害应对需求为导向,通过战略规划、实践探索和组织协同,初步实现了AI与应急管理的融合。
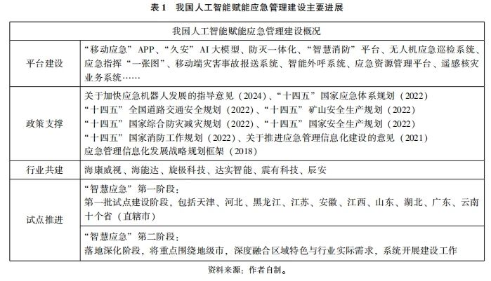
我国人工智能赋能应急管理建设已进入场景深化与系统化推进阶段。2018年应急管理部组建以后,国家应急管理信息化建设拉开帷幕。随着5G通信、大数据分析、物联网、遥感遥测、虚拟仿真、人工智能等技术的深度应用,全国各地大中城市逐步构建起覆盖灾情监测、预警研判、应急处置及资源调度的全链条智能感知与指挥平台,应急管理的科学性、精准性、及时度和效率大幅提升。2020年以来,以新一代生成式AI为代表的人工智能技术及数智产业崛起,我国应急管理的信息化、数字化建设迈向了数智化阶段,已历经了从实验室摸索到应用场景的落地、从单一功能到生态构建的系统性突破。当前,我国人工智能赋能应急管理现代化建设在平台构建、政策支撑、行业共建、试点推进等各方面全面发力。平台构建方面,“移动应急”APP、“久安”AI大模型、防灭一体化“智慧消防”平台、无人机应急巡检系统等得以建成和投入使用;政策支撑方面,《应急管理信息化发展战略规划框架(2018—2022年)》《应急管理部关于推进应急管理信息化建设的意见(2021)》《应急管理部工业和信息化部关于加快应急机器人发展的指导意见(2024)》等政策文件相继出台;行业共建方面,海康威视、海能达、旋极信息、达实智能等AI应急产业上市公司规模不断扩大,人工智能应急产业招投标项目数量也急剧上升;体系化推进方面,随着应急管理部第一批“智慧应急”试点建设名单已于2021年底完成建设目标,以先进典型带动全国“智慧应急”建设整体发展已经具备条件。2022年试点建设进入第二个阶段,即落地深化阶段,重点围绕地级市地域与业务特色开展建设工作,并成功建成东莞“莞系列”智慧应急平台、深圳1000多个“应急管理服务智能微站”、常州“常安码”企业风险管控模块等差异化特色智慧应急模式。当前,人工智能赋能应急管理建设实践,更加体现着精细化治理和新生态融合共建的态势,我国“智慧应急”战略不断取得新的成绩,为建设更高水平的平安中国提供更为有力的支撑(见表1)。

(二)已有研究进展
学界对AI赋能应急管理建设的相关研究,形成了应用潜能归纳、应用限度研判与应用风险治理的三重研究脉络,为AI赋能应急管理提供理论支撑。
第一,应用潜能归纳路径主要聚焦AI在提升应急管理效率与精度方面的功能性拓展。熊励等系统梳理了AI在应急指挥决策、风险监测预警、应急避难救援、应急物资保障和应急科技攻关五个方面的关键能力,强调技术嵌入对传统应急流程的改造作用。周利敏进一步提出,以AI为代表的数字技术有望在风险数字识别、风险数字监控、数字应急响应、数字共享协同和数字学习改进五个方面显著提高应急管理的效率和效果。这些研究从功能层面对AI技术进行评估,为其在应急管理领域的场景化落地提供了可行性支撑。
第二,应用限度研判路径将关注焦点转向AI技术落地所面临的制度、伦理与技术边界。钟爽等指出,AI在应急实践中可能引发隐私与数据安全、公众心理识别偏差、决策过程不透明以及系统可靠性不足等问题,要求合理审视AI应用限度。丁波涛同样提出AI应用于应急信息管理存在数据共享、知识融合以及信息安全方面的挑战。该研究路径揭示出工具理性与价值理性之间的调和张力,凸显了AI技术可用性与可控性之间的矛盾。
第三,应用风险治理路径则致力于实现安全、可控的智慧应急系统。渠慎宁等主张通过统筹规划、加紧研发、重点突破、积极试点等方式,全面提升我国应急管理智能化应对水平。许浩等强调应从研发测试制度化、算法逻辑公开化与协同治理多元化等方面,对AI应用的安全风险进行规制。此类研究逐渐从关注技术本身,转向思考如何通过完善治理工具,实现智慧应急体系建设的制度化建设。
概言之,全球人工智能赋能应急管理建设总体上仍处于探索深化阶段,既关注人工智能在各类灾害事件中的应用潜能,也聚焦政府组织的流程优化、制度更新与应急文化建设。对标国际发展水平,我国AI赋能应急管理建设,在技术开发应用、智慧应急体系化建设等方面,已取得显著进展,但与全球领先领域和党中央的要求及人民群众的期待相比,仍存在一定的差距。学理建设方面,已有研究虽已初步构建起AI赋能应急管理的理论架构,但总体上关注AI的通用性嵌入与普适性发展,而对AI如何精准接入国家应急管理组织体系、流程体系、规则体系和行动体系,以及具体运行所面临的现实障碍与发展隐忧仍关涉不深,有必要对相关议题展开系统梳理与深入剖析。
二、人工智能赋能应急管理的现实困阻与风险隐忧
尽管当前我国人工智能赋能应急管理体系建设已取得阶段性成果,但作为一个复杂适应系统,其实际运行绩效仍有待提高。实际上,人工智能赋能应急管理建设不仅在实践落地中存在诸多困点堵点,也在长期发展中潜伏着多种风险。
(一)人工智能赋能应急管理“一案三制”的既有困境
人工智能赋能应急管理现代化,关键在于如何精准接入以“一案三制”为核心内容的应急管理体系建设工作。应急预案以及应急管理的体制、机制和法制合称“一案三制”,共同构成了我国应急管理体系的基本框架,人工智能嵌入“一案三制”的实践过程中面临着技术性、制度性、文化性障碍,限制其在这一领域的深度融入。
一是智能预案密而不实。2018年应急管理部成立以来,国家大力推动新一轮的应急预案修订及数字化建设工作,《“十四五”国家应急体系规划》提出要建设应急预案数字化管理平台,2025年发布的新版《国家突发事件总体应急预案》强调要推进应急预案等数字化能力建设。当前全国各地已基本实现预案电子化入库和预案管理通用功能。据官方最新数据,截至2019年底我国已编制应急预案780余万件,累计开展应急演练300余万次。尽管如此,当前的应急预案数字化建设工作成效仍不明显,与应急通信、应急指挥、监测预警等信息化系统相比较,存在成熟性、实用性不足的问题。究其原因,在于数据整合不全限制着人工智能技术发挥实效。当前的预案编制受制于数据来源分散、格式不统一等缺陷,导致不同部门、不同层级的数据难以有效整合。例如,应急管理部门、消防部门、医疗救援部门等各自掌握的数据无法及时进行结构化共享和融合,使得预案编制缺乏全面的数据支持;同时,各部门的数据更新频率和方式不一致,导致预案编制时使用的数据可能存在滞后性,无法准确反映实际情况;不同来源的数据质量差异较大,数据质量参差不齐,部分数据可能存在错误、缺失或不准确的情况,影响预案的科学性和实用性。数据不全最终导致涉及用户和场景众多、复杂度高的智能应急预案在全灾种具体类型、非常态特殊情境的各个方面仍存有断层,在实践中存在衔接不畅、可操作性不强的问题。
二是体制协同优中不足。AI嵌入应急管理的组织体系,旨在以数字平台逻辑化解科层治理的组织层级繁杂、事务协调困难、资源分散零碎等问题,逐步在提高信息对称性的基础上促进多方协同,推进应急部门之间的信息共享,提升应急响应效率。但其运作实效却不似预期:首先,应急管理部组建后,机构重组和资源整合等统和分的关系尚未理顺。中央、省、市、县四级应急单位之间的责任分解不够明确,技术统合所要求的职能部门响应也深受地域管辖范围以及传统固定分工限制,难以按照技术构思的整体智治和“一网通办”的应急治理理想进行运作。其次,扩大的应急响应主体也难以形成合力。AI的应用效应缺乏向公众辐射的渠道,政府与社会公众之间的应急信息共享机制不完善,缺乏有效的激励机制和协同平台,科研机构、企业、社会公众等多元主体难以及时获取准确信息,导致协同效率低下且参与应急实践的内生动力不足。应急管理各层级各主体之间的碎片化状态,使得AI所应发挥的协同效应大打折扣。
三是机制适应稳而不畅。AI能够为应急管理流程建设提供坚实基础,减少冗余步骤,压缩风险减缓、应急准备、应急响应、恢复重建4个阶段中各项环节的运行流程、衔接流程、反馈流程等,突破时间压力下的信息不充分难题,提升整体工作效率。但是,在AI智能技术的应用和推广过程中,新兴风险破坏了原有流程体系的常态性,应急行动者的理性认知和行动受到影响,组织内的惯性思维和环境变化带来的风险抵抗,也导致对新技术的不适应,各项应急行动难以与技术智治相匹配。此外,AI技术嵌入将逐步更新应急管理规则体系,所引发的行为规范调整与适应,使现有的应急管理规则变得模糊不清。清晰的规则约束尚未形成,AI智能技术与应急管理业务结合不紧密,新技术支撑下的平急转换新流程缺乏经验提炼和实践遵循,使得各个应急流程在与AI的动态互适过程中存在衔接不畅的问题,难以实现跨部门协同运作、信息资源共享和信息化技术的充分应用,导致了各部门、各主体、各要素之间的相互沟通往往梗塞不畅。
四是法制保障泛而不明。为进一步促进AI在经济社会发展和国家治理实践中的深入应用,国家加快部署一系列法律法规和政策出台。但是,当前专门针对AI的法律监管,及其在应急管理领域应用的法治保障仍有不足。现有《中华人民共和国突发事件应对法》《中华人民共和国网络安全法》《中华人民共和国数据安全法》等综合性法律,以及《关键信息基础设施安全保护条例》《生成式人工智能服务管理暂行办法》等法规缺乏对AI应用的具体化、针对性规定,难以对AI引发的应急需求作出有效回应。涉及AI应用、监管、权限、程序、责任等层面的法制保障主要分散在一些地方性法规和技术指南中,尚未形成系统性法律框架。一方面,当前法律文本中缺乏对AI应用主体,如政府、技术提供方及使用单位之间的权责界定,责任主体模糊,不仅在履职过程当中容易产生推诿扯皮,也难以进行事后追责。另一方面,当前法律体系缺少针对AI应用中的风险进行监管和审查的规则,如AI在决策过程中因缺乏透明度产生的“黑箱”问题等。实现应急管理领域AI技术应用的安全、有效及可靠,需要法制体系的系统回应。
(二)人工智能赋能应急管理长期发展的风险隐忧
人工智能赋能应急管理现代化,既应正视当前体系建设中存在的不足和短板,也要立足长远,关注AI与应急管理融合的可持续性。从长期效应来看,技术更新驱动的应急模式变化将是一个由外及内、由表及里的反应链条,其中浮现的深层次制约因素也不容忽视。
一是顶层设计和政治考量仍不充分。即便当前各界对AI应用的困阻已形成一定共识,但对如何破解相关难题,却呈现出一种以技术超越技术的工具更新趋势。当前的应急实践过于侧重技术创新与应用,缺乏为智能应急管理体系建设把脉定向的全局性、系统化的顶层设计,容易忽视灾害场景下社会环境的复杂性和应急管理的实际需求,往往导致应急资源的分配不均和AI应用的偏离。在不同地区和社会阶层之间,技术自适应往往倾向于为先进地区服务,而贫困地区和弱势群体的应急技术应用则较为滞后。这种技术可及性的差异使得脆弱性群体在灾难发生时面临更高的风险,进而加剧了社会不平等问题。应急管理的复杂性要求政治层面的考量,尤其是在灾难响应过程中,除了技术能力外,还需要合理考虑政治风险、行政裁量、文化背景和社会公平等因素。政治层面系统设计和协调机制的滞后,将会导致应急管理现代化进程中,制度建设和法制建设面临工具理性的挤压,滑向“技术利维坦”陷阱。如何平衡应急管理现代化建设进程中的工具理性和价值理性,为AI应用配套“政治校准器”与“制度稳定器”,促进技术智治的长治久安,是亟待解决的关键问题。
二是思维转变和文化适应相对滞后。AI赋能应急管理带来的不只是工具更新,更是思维方式和价值取向的更新,是一种全新的应急文化变革。正如经济学家库兹涅茨所言,制度变迁的阻力往往源于人们“思想观念的滞后”。传统应急管理思维模式被经验驱动和线性因果分析模式主导,并在长期的应急实践中根深蒂固,路径依赖色彩浓厚。在以往的灾害响应中,虽能较好应对常规事件,但在面对复杂多变的应急场景时,表现出认知受限、敏捷不足、信息封闭的问题。AI所构建的新型应急生态,重塑了一种数据驱动、人机协同、开放共享的应急文化,也改变着应急行动者的行为规范和实践模式。然而,AI塑造的新型应急文化落地,需要大量的时间成本与旧有固化的文化体系进行磨合,在短时间内难以实现系统更新。新理念和新范式在变革惰性和文化冲突的实践困境中,表现出技术与文化之间的较低耦合度,最终导致了协同共治的良好局面难以为继。
三是伦理风险和应用界限尚未厘清。一方面,AI在数据获取、算法设计和应用部署中,可能引发一系列伦理风险。AI的成功应用依赖于大规模的数据收集和分析,包括个人的健康信息、位置数据、行为轨迹等敏感数据,可能引发社会公众的安全隐忧。在应急决策过程中,过度依赖数据模型和算法,而忽视了人类情感、直觉与道德判断的重要性,导致应急决策失去对民众需求的敏感性,甚至出现偏向性决策。另一方面,AI的应用场景是有限度的。由于数据采集和算法开发存在先天限制,AI在系统的可靠性、适应性、透明性和可解释性方面都存疑,无法成为解决应急管理所有问题的“万金油”。例如,在诸如救灾优先顺序、资源配置公平性等方面,AI无法全面理解和把握复杂的伦理问题及社会价值观,做出合乎情理的决策。在欧盟《人工智能法案》中,就前瞻性地将“用于调度或确定优先调度紧急第一反应服务的人工智能系统,包括警察、消防员、医疗援助”等应急管理系统归类为“高风险AI”,并补充说明:“因为它们是在非常危急的情况下对人的生命和健康及其财产做出决定”,而当前我国应急管理中的AI应用,却缺乏相应的风险界定。同时,高度数字化的应急体系往往表现出较高的系统脆弱性,即AI技术一旦受到恶意攻击或出现电力系统失灵的现象,在应急实践中可能导致灾难响应的全面瘫痪。因此,必须合理界定AI应用的“可为”与“不可为”,确保应急系统的冗余性和稳定性,在重点环节合理设计AI的应用限度。
四是实际推行和技术落地困难重重。在人工智能形塑应急管理的方式、组织、规则与理念的过程中,极易发生因技术负担重、脱离群众需求等造成的“数字形式主义”和“智慧表面工程”的现象,导致技术赋能的实际效果大打折扣。在技术层面,地方原有的应急系统在接入AI时,需要大量的硬件和软件升级进行技术部署,更高的计算能力、更复杂的数据处理能力和更稳定的网络支持,可能带来过重的技术、时间、经济、人力成本,导致人工智能系统建设难以真正落地。在实践层面,许多基层应急执法人员的数字素养有限,AI应用能力不足,无法充分利用系统的功能和优势。加之短视效应和政绩压力,技术应用与实际应急需求脱节,在项目建设过程中缺乏长期规划和深度研究,可能仅仅完成了初步的技术部署和数据采集,却没有真正推进数据分析、灾害预警和资源调度等核心功能的有效落地,形成了所谓的“走过场”现象。
三、人工智能赋能应急管理的实践进路
(一)破局当下:激活智慧应急的转型动能
1.加强数据治理 ,推进动态共享的数智应急预案体系建设
数据被视为驱动AI技术进步的“燃料”,是AI赋能应急管理的关键资源。斯图尔特·罗素(Stuart Russell)在《人工智能:一种现代方法》中多次强调,AI系统的有效性在很大程度上取决于数据的质量和代表性。因此,夯实应急管理的数据基座是AI应用有效的首要原则,也是推进应急预案数字化建设工作的关键措施。第一,建立通用性应急管理数据规范标准。应急管理部科技和信息化司要在广泛征求内部和社会意见的基础上,加快建立统一的数据资源目录,确立基础性、全国通用的元数据著录规则,并对各类应急信息进行分类、分级管理,厘清数据采集、存储、传输与应用过程中的权责划分和规范要求,确保数据统一、准确、及时。第二,建立统一数据服务和共享平台。《突发事件应急预案管理办法》要求应急管理部统筹协调各地区各部门应急预案数据库建设与管理,牵头建立全国应急数据服务和共享平台,区分基础性应急数据和敏感性应急数据,对基础性应急数据提供一站式智能化共享服务,对敏感性应急数据要依法依规进行分级授权。通过整合多部门、多层级的异构数据(如气象、地质、交通、医疗等),打破信息孤岛,加强统筹协作,推动预案体系从单一静态预案到智能动态适应性预案体系的转变。
2.创新数字平台,推进开放包容的数智应急管理体制建设
针对当前AI嵌入应急管理存在的组织结构性阻滞、协调机制碎片化、公众参与不充分的问题,应在加强数据治理的同时,坚持以数字平台逻辑为牵引推进组织体系的创新。第一,建立以数字平台为载体的统一指挥调度中心,对现有应急责任机构进行职能再梳理和分工再划定。一方面,依托数字平台建立集中统一的应急指挥系统,通过集中决策权减少层级审批和上报,不仅能够确保政令统一,还能够缩短应急响应链条和时间。另一方面,根据平台整合的要求,重新理顺中央与地方、部门与部门间的权责划分,有助于通过平台统筹突破属地限制,实现应急响应中的各单元协同作战。第二,构建开放共享、公众参与的信息共享平台,为公众提供参与应急决策的渠道。依托这一共建共治共享的数字应急平台,社区、社会组织和个人可以反馈当地的灾害风险、环境变化等信息,企业可以提供技术支持和资源保障,政府则借助平台协调和调度各方资源。通过多方参与,形成政府主导、专家交互、企业支持、群众参与的应急管理动态协同模式,从而扩大应急响应合力。
3.重塑业务流程,推进敏捷高效的数智应急管理机制建设
要实现AI有效嵌入应急管理的流程体系,关键是要理顺应急体系智慧化运行的各类要素,避免由于全新治理要素集中涌入而导致的行动规则混乱、协同效能下降。第一,深化业务流程重构与再造。系统梳理当前AI在风险减缓、应急准备、响应处置与恢复重建四个阶段的技术特质与应用潜能,再精准匹配应急管理各流程环节的数智技术对接需求。邱泽奇认为,在组织中需要区分不同层级的技术所产生的不同影响,而不可对不同层级的技术等量齐观。因此,必须根据不同灾害类型与应急各阶段的特点,匹配相契合的AI技术要素,有效提高应急管理机制对技术应用的适应性。第二,促进规则约束更新与完善。要加快制定《智能应急管理业务流程标准》,进一步明确AI在各应急管理阶段中的适用范围和操作规范,通过动态调整和完善应用场景,确保平急转换灵活、技术应用适配、应用效果良好。
4.夯实法理根基,推进向善向上的数智应急管理法制建设
发展与治理并重,是人类面对技术革命的科学态度。AI在安全领域的深度应用,需要现代应急法治作出系统回应,确保技术发展与应用的整体效率的同时,也切实维护公平、正义、透明等价值规范,以法制健全推动技术向善。第一,构建不同主体间的权责匹配规则。在AI应用场景下,要厘清各参与主体的应急权责清单,明晰决策主体、执行主体及其他应急参与主体间的权责边界,尤其是要通过法律明确智能应急体在数据采集、信息处理、决策制定、响应执行和反馈评估等环节中的具体权责配置,强化责任追溯与问责机制,实现智慧应急精准匹配、动态平衡、公平可溯。第二,完善技术应用的监管审查法规。加强对AI在应急管理中应用的全流程动态监控与审计,加快明确应急管理中的数据管理、标准设定、监管实施、合规性检查及风险控制法规,确保技术介入的每个环节可追踪、可复盘、可归责,并鼓励多元应急主体参与监督智慧应急体的运行合规情况,定期评估并主动向社会公开评估结果。
(二)战略前瞻:构建智慧应急的韧性体系
1.坚持顶层设计、伦理锚定和制度发力
构建智慧应急的韧性体系,其核心目标是通过技术赋能与制度创新,提升社会系统在面对突发事件时的抗冲击能力、适应能力和快速回应能力。因此,人工智能赋能应急管理现代化建设,绝不仅仅是将数智技术导入工作场景,而是要促进技术与组织制度的深度融合,实现长期风险防控能力的持续提升,确保技术应用能够最大程度地服务于公众利益、增强社会福祉、确保国家安全。第一,坚持韧性建设作为核心目标,制定《智慧应急中长期发展规划》。针对AI等先进技术接入,制定“技术攻坚—制度规约—价值融合”一体的发展路线图,并鼓励各省、地市同步编制实施细则。同时,规划必须梳理AI在应急管理中的应用方向和重点领域,清晰界定哪些领域和环节应优先引入AI技术,如灾难预测、应急响应、资源调度等核心领域可以作为重点应用场景;哪些敏感环节要明确AI嵌入的限度,如灾难响应的优先级研判、灾后恢复的资源公平性分配等更需要坚持人类主体的价值判断,从而以更清晰的顶层设计为AI赋能应急管理指明发展方向。第二,促进伦理审查制度化。成立由应急部门、专家代表、行业代表和公众代表组成的独立伦理审查委员会,并牵头制定一套技术应用的伦理指导原则、审查标准和操作流程,在技术部署前后审视其应用的公平性,明确技术开发和应用应遵循的伦理底线。
2.推动思维方式、价值取向的持续变迁
应急管理的智能化转型也是一场思维革命和价值观念的更新。大数据、算法大模型的引入,将形成信息循证主义的管理思维,驱动各类应急管理主体在信息的“强获取”“强可读”“强转化”下超越传统应急思维、观念和模式。为快速适应智慧化应急管理的要求,要加快在全社会培育“智治”思维,形成“智治”教育培训体系。第一,大力开展智慧应急实践的相关主题培训。推动党政领导、应急队伍转变观念,实现从经验驱动到数据驱动、从人治到智治、从被动响应到全面预防、从灾害应对到可持续治理的全方位转变,形成以数智为基础的科学决策机制,提升应急管理的整体效率和反应速度。第二,提升全民应急科技素养,尤其是加强智慧应急文化建设。一方面,在社区、学校和基层企事业单位,开展各类智慧应急理论、技术的宣传普及工作,支持智慧应急宣传教育基地建设,推出全民智慧应急教育公开课和实践活动,增强社会各界的技术应用意识,提升全社会的风险防范能力。另一方面,强化对智能技术服务商的价值理性教育。在网络大数据获取、智能算法开发及AI技术应用等领域,要求其系统嵌入公平性与透明性伦理规制,引导其建立技术向善、算法向善的伦理准则,保护个人隐私、减少“算法黑箱”,规避“数字鸿沟”,夯实AI应用的社会信任基础。
3.防备“数字形式主义”和表面工程
积极探索AI赋能应急管理现代化,要牢牢把握可行性和适用性原则,坚决杜绝盲目立项、炒作新技术和“走过场”的现象,避免表面性的“数字繁荣”。第一,重点把握AI应用的实效性。应急责任部门要组织院校、科研机构、企业和社区密切合作,通过深入调研和科学评估,开发符合当地应急管理特点和人民群众需求的新设施、新技术、新手段。以社区智慧应急服务“微站”等形式,下沉智慧应急资源和技术力量,让社区成为智慧应急的前沿阵地。同时,建立动态反馈机制,广泛收集一线人员和群众的意见和建议,特别要针对技术应用中出现的问题和困难,通过持续的反馈和优化调整,进一步完善技术应用,确保AI系统能够真正服务基层、服务群众。第二,减轻人工智能应用的技术负担。及时开展针对性的教育培训,帮助相关人员掌握先进技术的操作技能,降低使用门槛。通过简化操作流程、优化用户界面、降低使用成本等方式,使技术更加易懂易用,确保基层工作人员和其他相关主体能够“想用”“要用”“会用”,真正提高AI技术的普及性和应用实效。
四、主要结论与研究贡献
一个高效、智能且具备强大适应能力的应急管理体系,可以在面对随时可能爆发的各类突发事件时精准识别风险、及时监测预警、迅速响应处置、有效调配资源,最大限度地减少损失并保障公众安全。本文在AI飞速发展的时代背景下,系统梳理了全球范围内AI赋能应急管理建设的实践探索与特色经验,为当前我国智慧应急体系构建提供了重要的比较框架与经验启示。同时,深入剖析了AI精准接入应急管理“一案三制”的既有困境和风险隐忧,即警惕AI赋能貌似构筑了应急管理智慧化转型的“技术理性神话”,但实则陷入了难以逾越的“适应性陷阱”:第一,AI嵌入“一案三制”的实践过程中面临诸多障碍,表现在数据整合不全制约智能预案实效、应急主体碎片化导致协同效能不高、机制更新滞后削弱转型适应性、法制保障不健全加剧风险隐患;第二,当前智慧应急体系建设尚不足以支撑AI应用的可持续性发展,规划设计、文化更新、伦理限度、运行负担均构成了复杂的阻力,进一步削弱了AI赋能的持久效能。为解决上述困境,本文提出AI赋能应急管理的实践进路,强调当下应立足从数据、平台、业务、法制的基础性框架建设,又从长远兼顾前瞻规划,为推动应急管理体系可持续数智转型提供了政策参考框架。在AI深度重塑公共治理格局的背景下,应急管理体系如何借助技术赋能实现结构优化与能力跃升,已成为应对风险社会挑战的时代命题。本文对这一领域的系统考察,具有重要的现实与理论价值。本文指出,唯有实现工具理性与价值理性的深度耦合,建立以人为本、智能支撑、制度保障三位一体的应急管理新范式,才能真正释放AI在突发事件防范、预警、响应与恢复全过程中的治理潜能,切实服务国家安全和民生福祉。
作者简介:
侯光辉
汕头大学法学院教授,广东省新型特色智库
“公共安全与特区治理研究中心”主任
李 曌
汕头大学“公共安全与特区治理研究中心”科研助理
文章来源:
《中国应急管理科学》2025年第6期,注释从略
文章下载
人工智能赋能应急管理现代化的发展现状、困阻隐忧与实践进路.pdf